从上门安装OpenClaw包会使用仅需499元,到上门彻底卸载OpenClaw仅需299元,大反转只需一个周末。相关话题#第一批养虾人已经开始卸载了#也引发网友热议。
据搜狐科技报道,继“上门帮安装OpenClaw”业务兴起后,近期,在社交及二手平台上又出现了一门新生意——上门彻底卸载OpenClaw。这类业务声称可以提供专业的OpenClaw卸载服务,支持远程操作或上门处理,价格从20元到299元不等,因服务形式而异。


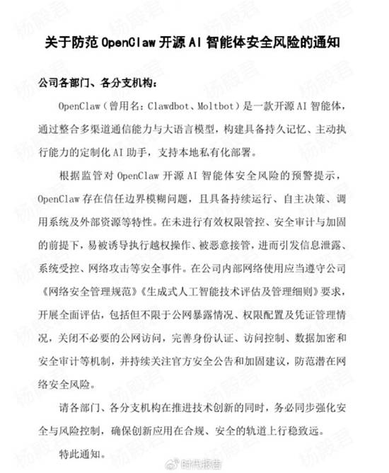
3月10日晚间,工信部、国家互联网应急中心、央视新闻纷纷提示OpenClaw应用的安全风险。记者获悉,沪上一家中小券商内部通知,禁止在公司分配的台式电脑、笔记本电脑、生产及测试服务器、内部共享存储设备等所有公司资产环境中,安装和使用任何版本的OpenClaw程序;若员工在个人电脑上安装OpenClaw相关程序,严禁该设备接入公司网络环境。从通知来看,员工在非公司环境下使用OpenClaw的行为不在禁止范围内。

据新消费日报报道,在资本市场上,“龙虾热”引发的算力渴求让国产大模型厂商和云巨头们赚得盆满钵满。Kimi、MiniMax、DeepSeek等大模型的调用量激增,MiniMax的年经常性收入甚至在短时间内突破了1.5亿美元。字节跳动的ArkClaw、腾讯云的WorkBuddy、阿里巴巴的CoPaw纷纷抢滩登陆,试图在这一波“养虾潮”中分得一杯羹。各大厂商都在争夺成为龙虾的“宿主平台”,因为获得了这个超级入口,就等于掌握了未来的流量密码。然而,在这些繁华数据的背后,却是普通用户在承担着系统性的风险与不确定性。
在狂欢中,最清醒的永远是那些“卖铲子”的人。当大家还在为如何配置模型头大时,各种安装服务、代部署服务已经赚得盆满钵满。而更值得反思的是,随着后悔的人也越来越多,一种新的生意诞生了,“上门卸载OpenClaw仅需299”。
在一些500人的大群里,已经出现了打着“安全干净、无残留”口号的卸载广告,限时特惠价299元。从“手把手教你养龙虾”到“手把手帮你杀龙虾”,卖铲子的人完成了一次完美的闭环收割。
